반응형
Notice
Recent Posts
Recent Comments
Link
| 일 | 월 | 화 | 수 | 목 | 금 | 토 |
|---|---|---|---|---|---|---|
| 1 | 2 | |||||
| 3 | 4 | 5 | 6 | 7 | 8 | 9 |
| 10 | 11 | 12 | 13 | 14 | 15 | 16 |
| 17 | 18 | 19 | 20 | 21 | 22 | 23 |
| 24 | 25 | 26 | 27 | 28 | 29 | 30 |
| 31 |
Tags
- aws #engineer
- java
- 초간단파이썬
- httpd실행
- docker
- linux
- k8s
- Kubernetes
- 쿠버네티스
- python
- Vagrant
- container
- DOIK
- 컨테이너
- Engineer
- mongodb operator
- multivm
- springboot
- devops #engineer
- 파이썬
- RSS
- ioredirection
- Strimzi
- devops #jenkins
- bash
- 도커
- namespace
- WEB
- nginx
- variable
Archives
- Today
- Total
샤인의 IT (막 적는) 메모장
[Jenkins] DSL & 파이프라인 본문
반응형
노션에서 정리한 내용 정리
DSL
- DSL 플러그인 설치
- Job DSL 플러그인 설치
- Job 생성 후 Build에서 확인 가능

Jenkins Job DSL Plugin
jenkinsci.github.io

- 문법
- Job : Job생성
- Description : Job 프로젝트 Description 추가
- Param
- scm
- triggers
- steps
- mailer
job('job_dsl_example2') { description('This is my awesome job') parameters { stringParam('Planet', defaultValue = 'world', description = 'this is the world') booleanParam('FLAG', true) choiceParam('OPTION', ['option 1 (default)', 'option 2', 'option 3']) } scm { git('<https://github.com/jenkins-docs/simple-java-maven-app>', 'master') } triggers { cron('H 5 * * 7') } steps { shell(""" echo 'hello world' echo 'Running' """) publishers { mailer('me@example.com', true, true) }
Pipeline

- Jenkinsfile
- Pipeline 플러그인 설치
- Default로 설치되어 있음~
- Job → Pipeline 생성
pipeline { agent any stages { stage('Build') { steps { echo 'Building...' } } stage('Test') { steps { echo 'Testing...' } } stage('Deploy') { steps { echo 'Deploying...' } } } }pipeline { agent any stages { stage('Build') { steps { sh 'echo "My first pipeline"' sh ''' echo "By the way, I can do more stuff in here" ls -alh ''' } } } } pipeline { agent any stages { stage('Timeout') { steps { retry(3) { sh 'I am not going to work :c' } } } } }- 환경변수 지정
pipeline { agent any environment { NAME = 'Shin' LASTNAME = 'JS' } stages { stage('Build') { steps { sh 'echo $NAME $LASTNAME' } } } }- Credential 지정
pipeline { agent any environment { secret = credentials('TEST') } stages { stage('Build') { steps { sh 'echo $secret' } } } }- Post Action 지정
pipeline { agent any stages { stage('Test') { steps { sh 'echo "I am good"' } } } post { always { echo 'I will always get executed :D' } success { echo 'I will only get executed if this success' } failure { echo 'I will always get executed if this fails' } unstable { echo 'I will always get executed if this is unstable' } } } - Pipeline 플러그인 설치
- Jenkinsfile (Declarative Pipeline) pipeline { agent any stages { stage('Build') { steps { // } } stage('Test') { steps { // } } stage('Deploy') { steps { // } } } }
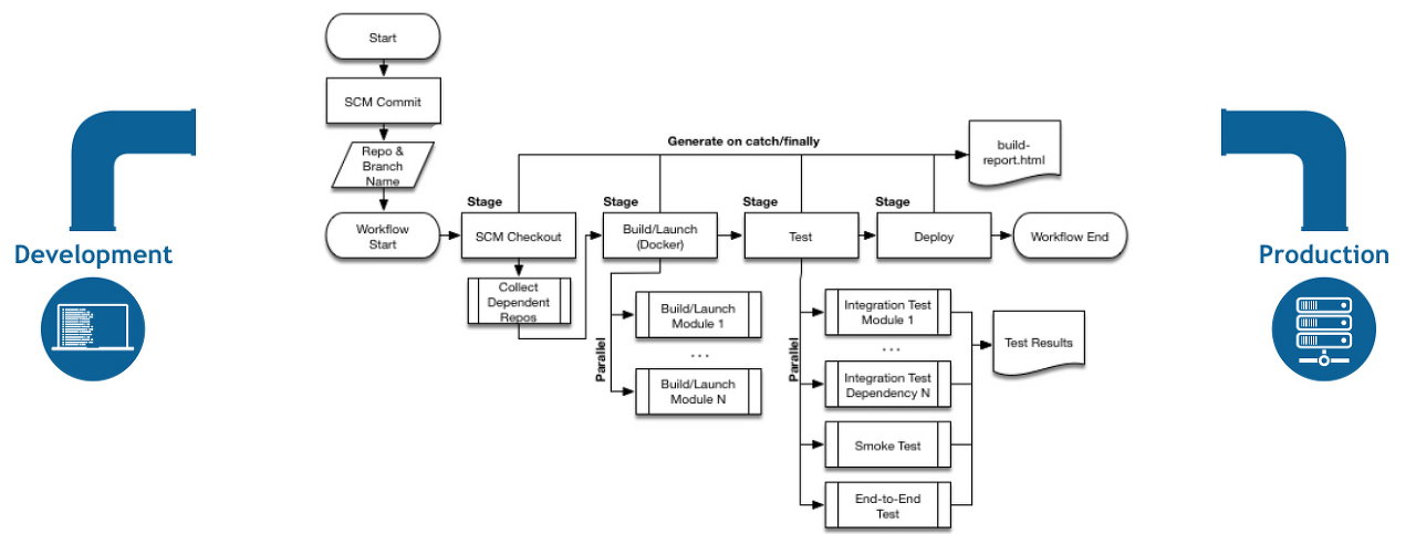
Docker + Jenkins Pipeline + Maven 예제
- Build → Test → Push → Deploy 순서
- Docker in Docker 구성 후
#Dockerfile
FROM jenkins/jenkins:centos7
USER root
#Install Ansible
RUN curl -O <https://bootstrap.pypa.io/pip/2.7/get-pip.py> && \\
python get-pip.py && \\
pip install ansible --upgrade
#Install Docker
RUN yum -y update && yum install -y yum-utils && \\
yum-config-manager --add-repo <https://download.docker.com/linux/centos/docker-ce.repo> && \\
yum install -y docker-ce docker-ce-cli containerd.io
#Install Compose
RUN curl -L "<https://github.com/docker/compose/releases/download/1.29.2/docker-compose-$>(uname -s)-$(uname -m)" -o /usr/local/bin/docker-compose && \\
chmod +x /usr/local/bin/docker-compose
RUN usermod -aG docker jenkins
USER jenkins
#docker-compose.yml
services:
jenkins:
container_name: jenkins
image: jenkins/docker
build:
context: pipeline
ports:
- "8080:8080"
volumes:
- "$PWD/jenkins_data:/var/jenkins_home"
- "/var/run/docker.sock:/var/run/docker.sock" #docker 소켓 주목
environment:
- "TZ=Asia/Seoul"
networks:
- net
#권한 부여 후 -> 젠킨스 컨테이너에서 Docker 명령어 사용 시 Host 컨테이너 정보 확인 가능
chown 1000:1000 /var/run/docker.sock
- Pipeline 설정
#Jenkinsfile
pipeline {
agent any
stages {
stage('Build') {
steps {
sh '''
echo Build
'''
}
}
stage('Test') {
steps {
sh 'echo Testing...'
}
}
stage('Push') {
steps {
sh 'echo Deploying...'
}
}
stage('Deploy') {
steps {
sh 'echo Deploying...'
}
}
}
}
- Git 소스 설정
git clone <https://github.com/jenkins-docs/simple-java-maven-app.git>
cp simple-app~ pipeline/java-app
- Maven Container 설정
docker pull maven:3.6.0-alpine
#JAVA APP 경로 볼륨 마운트
docker run -it --name mvn -v $PWD/java-app:/app -v /root/.m2/:/root/.m2 -w maven:3.6.0-alpine mvn -B -DskipTests clean package
#Shell Script Troubleshoot
#Workdir 지정 시 Run 바로 뒤에 붙여서 넣어줘야 함. 맨 뒷쪽에 추가할 경우 Exec 명령어 중간에서 오류 발생
#!/bin/bash
echo "**************************************************************"
echo "Building jar File!!!!!!!!!!!"
echo "**************************************************************"
docker run --rm -w /app -v $PWD/java-app:/app -v /root/.m2/:/root/.m2 maven:3.6.0-alpine "$@"
- openjdk Build 컨테이너 설정
#Dockerfile-Java
FROM openjdk:18-jdk-alpine
RUN mkdir /app
COPY *.jar /app/app.jar
CMD java -jar /app/app.jar
#Build
docker build -f Dockerfile -t test .
#Docker-compose.yml
[vagrant@jenkins build]$ cat docker-compose.yml
version: '3'
services:
app:
image: "app:$BUILD_TAG"
build:
context: .
dockerfile: Dockerfile-Java
docker-compose -f docker-compose.yml build
- 이미지 Build 스크립트 설정
#!/bin/bash
cp -f java-app/target/*.jar jenkins/build/
echo "***************************************************"
echo "Building Docker Image!"
cd jenkins/build && docker-compose -f docker-compose.yml build --no-cache
- Jenkinsfile 설정
pipeline {
agent any
stages {
stage('Build') {
steps {
sh '''
./jenkins/build/mvn.sh mvn -B -DskipTests clean package
./build.sh
'''
}
}
stage('Test') {
steps {
sh '''
./jenkins/build/mvn.sh mvn test
'''
}
}
stage('Push') {
steps {
sh './jenkins/push/push.sh'
}
}
stage('Deploy') {
steps {
sh './jenkins/deploy/deploy.sh'
}
}
}
}
- Image Push
#Push.sh
#!/bin/bash
cp -f java-app/target/*.jar jenkins/build/
echo "***************************************************"
echo "pushing Docker Image!"
echo "Docker Login!"
docker login -u id -p $PASS
echo "Tagging Image!"
docker tag $IMAGE:$BUILD_TAG id/$IMAGE:$BUILD_TAG
echo "pushing Image!"
docker push id/$IMAGE:$BUILD_TAG
- Image Deploy
#Deploy.sh
#!/bin/bash
echo $IMAGE > /tmp/.auth
echo $BUILD_TAG >> /tmp/.auth
echo $PASS >> /tmp/.auth
scp -i /opt/prod /tmp/.auth user@IP:/tmp/.auth
scp -i /opt/prod ./jenkins/deploy/publish user@IP:/tmp/publish
scp -i /opt/prod user@IP "/tmp/publish"
- 배포 서버 설정
#docker-compose.yml
version: '3'
services:
maven:
image: id/$IMAGE:$TAG
container_name: maven-app
#!/bin/bash
export IMAGE=$(sed -n '1p' /tmp/.auth)
export BUILD_TAG=$(sed -n '2p' /tmp/.auth)
export $PASS=$(sed -n '3p' /tmp/.auth)
docker login -u id -p $PASS
cd ~/maven && docker-compose up -d
반응형
'DevOps' 카테고리의 다른 글
| [Jenkins] 기본 설정 정리 (0) | 2022.11.08 |
|---|---|
| [Jenkins] 컨테이너 구성 및 기본 job 테스트 (0) | 2022.11.08 |
| [DevOps] DevOps 기본 개념 정리 (0) | 2022.01.15 |
Comments